近日,香港中文大学消化疾病研究国家重点实验室主任于君教授团队在《Engineering》(影响因子12.834)上发表了题为《Pien Tze Huang Protects Against Non-Alcoholic Steatohepatitis byModulating the Gut Microbiota and Metabolites in Mice》的最新研究成果。该研究采用多种饮食诱导的非酒精性脂肪性肝炎(NASH)小鼠模型,阐述片仔癀口服给药对该病的防治效果和肠道菌群介导的保护机制[1] 。
(原文链接:https://www.sciencedirect.com/science/article/pii/S2095809922007718)
港中文消化疾病研究国家重点实验室的研究成果证实:
片仔癀维持肠道菌群完整性,防治非酒精性脂肪肝炎
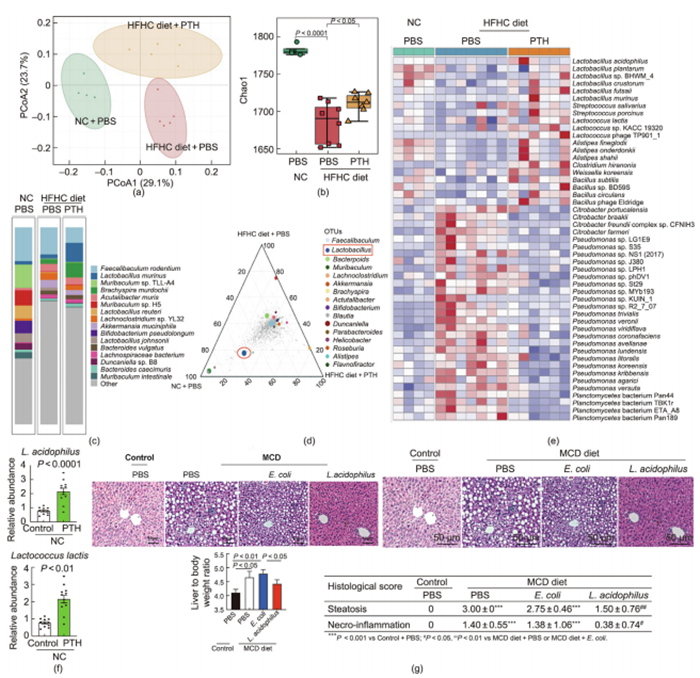
非酒精性脂肪性肝炎(NASH)又称代谢性脂肪性肝炎,其主要特征为肝细胞大泡性脂肪变伴肝细胞损伤和炎症,严重者可发展为肝硬化甚至肝癌,目前尚无确切疗效的治疗药物。片仔癀是含有牛黄、麝香、三七、蛇胆等成分的传统中成药,具有清热解毒、凉血化瘀和消肿止痛的功效。长期的临床应用证实片仔癀可有效控制各种炎症,其是调节肠道微生态平衡潜在的优秀制剂,港中文消化疾病研究国家重点实验室团队选用片仔癀作为研究对象。
(网址链接:https://www.mr-gut.cn/papers/read/1082492697?kf=yilan&u=744989&code=051rYmll2aL5ta4h1dll2XHids2rYmlU&state=&code=04134AGa16opIE0pKAFa1AsNWz434AGg&state=)
科技创新:振兴老字号,激发创新动能。
科技自立自强,赋能企业高质量发展非一朝一夕之功。一直以来,片仔癀药业坚持科技引领,建有国家企业技术中心、院士专家工作站、博士后科研工作站、福建省片仔癀天然医药研发企业重点实验室、福建省经典中药复方工程研究中心等一批高水平的科研平台,先后承担国家科技支撑计划、国家重大新药创制专项、中医药国际合作专项等省部级项目30余项。片仔癀连续四年蝉联“中药大品种科技竞争力排行榜”清热解毒领域第一名片,为公司的高质量发展提供强有力科技支撑。
赓续前行,奋楫争先!未来,片仔癀将坚持“健康中国”和“品牌强国”战略,秉承“传承中药文化,创新国宝名药”企业使命,实施“多核驱动,双向发展”战略,推动企业高质量发展超越,振兴中医药文化。
参考文献:
[1] Zeng, X., Zhang, X., Su, H., Gou, H., Lau, H.C. H., Hu, X., ... & Yu, J. (2022). Pien Tze Huang Protects AgainstNon-Alcoholic Steatohepatitis by Modulating the Gut Microbiota and Metabolitesin Mice. Engineering.



